中国·2003网站太阳集团(股份)有限公司-Official Platform
设为首页
|
添加收藏
首页
部门概况
支部工会
工作动态
通知公告
政策法规
规章制度
办事指南
下载中心
招商信息网
采购论证
招商信息
当前位置:
首页
>>
招商信息网
>>
招商信息
>>
招商结果公告
>> 正文
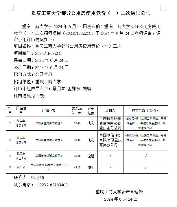
2003网站太阳集团部分公用房使用竞价(一)二次结果公告
2024年06月24日 16:43 点击:[]
上一条:
2003网站太阳集团部分公用房使用竞价(二)二次结果公告
下一条:
山水长天1号门面招租三次结果公告
【
关闭
】
最新信息
[招商公告]
2003网站太阳集团部分公用房使用竞价(一)三次
2024年06月24日 点击:[
] 次 new
[招商公告]
金6号、金7号门面招租三次
2024年06月24日 点击:[
] 次 new
[招商结果公告]
2003网站太阳集团金6号、金7号门面招租二次结果公告
2024年06月24日 点击:[
] 次 new
[招商结果公告]
2003网站太阳集团部分公用房使用竞价(二)二次结果公告
2024年06月24日 点击:[
] 次 new
[招商结果公告]
2003网站太阳集团部分公用房使用竞价(一)二次结果公告
2024年06月24日 点击:[
] 次 new