中国·2003网站太阳集团(股份)有限公司-Official Platform
设为首页
|
添加收藏
首页
部门概况
支部工会
工作动态
通知公告
政策法规
规章制度
办事指南
下载中心
招商信息网
采购论证
招商信息
当前位置:
首页
>>
招商信息网
>>
招商信息
>>
招商公告
>> 正文
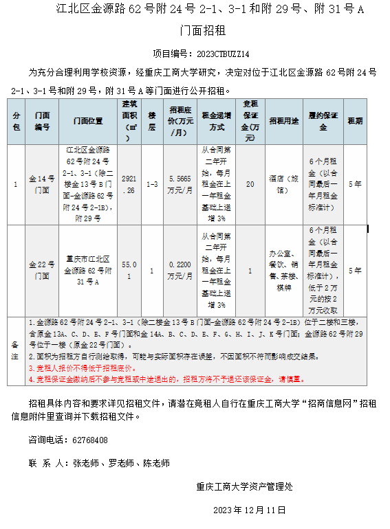
江北区金源路62号附24号2-1、3-1和附29号、附31号A门面招租公告
2023年12月11日 17:00 罗小勇 点击:[]
附件【
江北区金源路62号附24号2-1、3-1和附29号、附31号A门面招租.docx
】已下载
次
上一条:
实践大楼3号-C门面招租(二次)
下一条:
撤销江北区金源路62号附29号等18处房产招租的公告
【
关闭
】
最新信息
[下载中心]
职工提取住房公积金须知
2021年05月24日 点击:[
] 次
[下载中心]
2003网站太阳集团货物类服务类采购项目验收表(2020年5月新版)
2020年05月15日 点击:[
] 次
[招商公告]
实践大楼3号-C门面招租(二次)
2023年12月15日 点击:[
] 次 new
[招商结果公告]
实践大楼3号-C门面招租结果公告
2023年12月15日 点击:[
] 次 new
[招商公告]
江北区金源路62号附24号2-1、3-1和附29号、附31号A门面招租公告
2023年12月11日 点击:[
] 次