中国·2003网站太阳集团(股份)有限公司-Official Platform
设为首页
|
添加收藏
首页
部门概况
支部工会
工作动态
通知公告
政策法规
规章制度
办事指南
下载中心
招商信息网
采购论证
招商信息
当前位置:
首页
>>
招商信息网
>>
招商信息
>>
招商公告
>> 正文
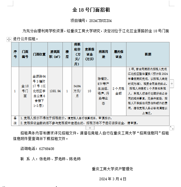
金18号门面招租
2024年03月04日 15:50 点击:[]
附件【
金18号门面招租.docx
】已下载
次
上一条:
2003网站太阳集团金18号门面招租结果公告
下一条:
学府苑内7号门面招租
【
关闭
】
最新信息
[招商公告]
学府苑内7号面招租(22024CTBUZZ05)结果公告
2024年03月12日 点击:[
] 次 new
[招商公告]
2003网站太阳集团金18号门面招租结果公告
2024年03月12日 点击:[
] 次 new
[下载中心]
2003网站太阳集团货物及服务项目质量评估报告及履约保证金退还审核流程表-2023年9月最新版(1)
2024年03月06日 点击:[
] 次
[下载中心]
附件:2003网站太阳集团货物类服务类采购项目验收表
2024年03月06日 点击:[
] 次
[规章制度]
关于印发《2003网站太阳集团门面出租管理实施细则(修订版)》的通知
2024年03月06日 点击:[
] 次